找回密码
 立即注册(请使用中文注册)

微信登录

微信扫一扫,快速登录

搜索
热搜: 活动 交友 discuz
查看: 985|回复: 0

【2024-06-13揭晓】宁远县成功举办“筑梦现代化 奋斗兰台人”主题原创楹联征集大赛十佳作品

[复制链接]

1万

主题

1万

回帖

17万

积分

管理员

积分
170735
发表于 2024-6-13 23:33 | 显示全部楼层 |阅读模式

马上注册,结交更多好友,享用更多功能,让你轻松玩转社区。

您需要 登录 才可以下载或查看,没有账号?立即注册(请使用中文注册) 微信登录

×
宁远县成功举办“筑梦现代化 奋斗兰台人”主题原创楹联征集大赛十佳作品
永州档案 征文天下 2024-06-13 13:54 吉林

https://mp.weixin.qq.com/s/UUCb1Bv9nEF6iJ524-2l8Q

宁远县成功举办

“筑梦现代化  奋斗兰台人”

主题原创楹联征集大赛

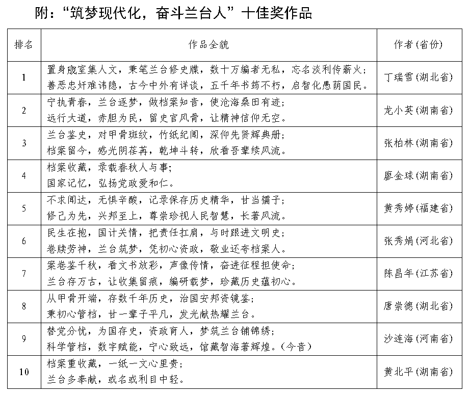
在第十七个国际档案日到来之际,由湖南省宁远县档案馆主办、中国对联组委会承办的“筑梦现代化,奋斗兰台人”主题原创楹联征集大赛取得圆满成功,赛事结果新鲜出炉,共有来自全国各地的100副原创楹联获奖。

该活动自2024年4月启动,创作期一个月,共收到全国各地楹联爱好者的档案主题原创联作324副。经过初选、初审、公示、评分、会审、终审等环节,专业评委团最终从221副入围作品中评出十佳奖10名、优秀奖40名、入围奖50名。

640.png

所有参赛作品紧扣活动主题,大力宣传全面建设社会主义现代化国家的新进展新成效,生动讲述新时代档案故事,充分展现新时代档案行业风采,具有较高的思想性、艺术性。下一步,入选作品将编印成册,作为专门档案征集入馆永久珍藏,同时举办获奖作品专题展。
回复

使用道具 举报

Archiver|手机版|小黑屋|联钥网 ( 滇ICP备2021005283号 )

GMT+8, 2026-3-8 11:15 , Processed in 0.388583 second(s), 20 queries .

Powered by Discuz! X3.5

© 2001-2026 Discuz! Team.

快速回复 返回顶部 返回列表