找回密码
 立即注册(请使用中文注册)

微信登录

微信扫一扫,快速登录

搜索
热搜: 活动 交友 discuz
查看: 1604|回复: 0

【24.02.27揭晓】首届长安杜牧诗歌奖揭晓!

[复制链接]

1万

主题

1万

回帖

17万

积分

管理员

积分
170685
发表于 2024-2-28 00:24 | 显示全部楼层 |阅读模式

马上注册,结交更多好友,享用更多功能,让你轻松玩转社区。

您需要 登录 才可以下载或查看,没有账号?立即注册(请使用中文注册) 微信登录

×
首届长安杜牧诗歌奖揭晓!
南城文化 征文天下 2024-02-27 17:46 吉林

首届长安杜牧诗歌奖揭晓!


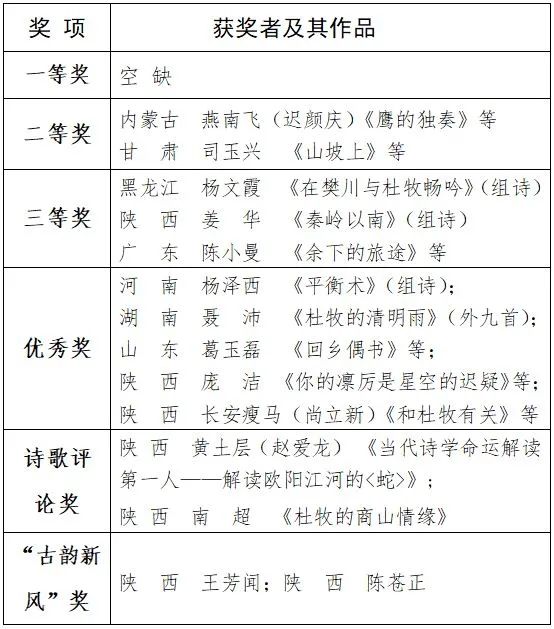
      近日,由长安作家协会主办、长安“唐诗之旅”组委会和西安长安杜牧文化研究会协办的首届长安“杜牧诗歌奖”获奖名单揭晓:一等奖空缺,内蒙古诗人燕南飞(迟颜庆)、甘肃诗人司玉兴摘获二等奖,黑龙江诗人杨文霞、陕西诗人姜华、广东诗人陈小曼获得三等奖,河南诗人杨泽西、湖南诗人聂沛、山东诗人葛玉磊、陕西诗人庞洁、长安瘦马(尚立新)获优秀奖;来自陕北的黄土层(赵爱龙)和来自陕南的南超共同分享了诗歌评论奖;诗人王芳闻和陈苍正以独特的诗歌风貌获得“古韵新风”奖。

640.jpg

      长安是唐诗的故乡,也是唐代著名诗人杜牧的故乡。2023年适值杜牧诞辰1220年,为继承和发扬先贤杜牧的文学思想和诗歌精神,抒写长安这块土地上人民群众的生活状态,促进诗歌艺术繁荣发展,提升长安的人文魅力和影响力,长安作家协会设立长安“杜牧诗歌奖”,面向全国诗歌写作者征集优秀原创诗歌及诗歌评论作品,要求作品内容积极向上,思想性艺术性相统一,既传承优秀传统文化,又有创新发展;鼓励现实主义作品,欢迎一切前卫性、先锋性、探索性的佳作,重点关注能够反映当下各个领域的发展变化,展现大秦岭、乡村振兴以及反映人民现实生活的佳作。

      此次征文,得到了广大诗歌爱好者的积极响应,共征集到来自全国32个省市自治区和海外近500位诗人的3300多首诗作,以及40余位诗评人的50余篇诗歌评论,令人惊喜的是其中不乏许多成名已久的名家作品。经过专业评委的两轮甄选,最后有73名诗人和10名诗歌评论家的作品进入了终评环节。

      组委会邀请著名诗人、评论家沈奇,著名作家、评论家刘炜评,著名诗人西可、远村、三色堇组成专家评审团,对入围作品进行终评,最终产生了获奖名单。

      首届长安杜牧诗歌奖颁奖仪式将择日举办。

回复

使用道具 举报

Archiver|手机版|小黑屋|联钥网 ( 滇ICP备2021005283号 )

GMT+8, 2026-1-22 19:18 , Processed in 0.107845 second(s), 7 queries , File On.

Powered by Discuz! X3.5

© 2001-2025 Discuz! Team.

快速回复 返回顶部 返回列表